必一运动
通识概况
政策文件
通识课堂
通识研究
必一运动
>>
通知公告
>>
详细内容
通知公告
最新动态
[12-06]
·
[01-05]
·
[12-29]
·
[11-26]
·
[11-26]
·
必一运动:坚守情怀,求实奋进|通识必一运动 中心举办教师集体生日会
[11-18]
·
培训赋能强本领 经验分享促提升:通识必一运动 中心召开教
通知公告 >> 正文
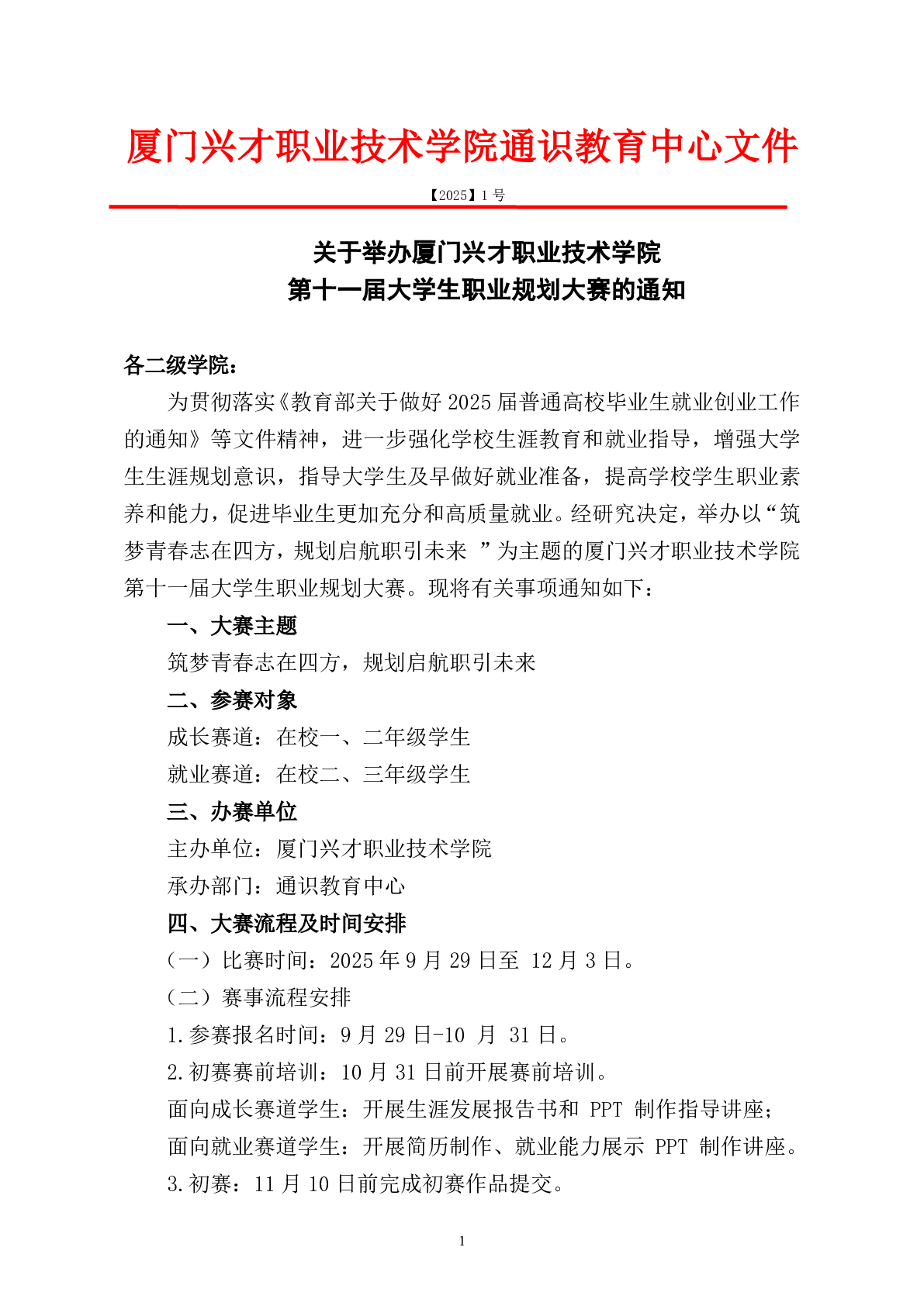
关于举办必一运动职业技术学院第十一届大学生职业规划大赛的通知
日期:2025-09-26 12:22:41 发布人:通识必一运动 中心
操作>>
核发:
点击数:83
【
收藏本页
】
上一篇:
必一运动:关于开展《大中小学国家安全必一运动 指导纲要》落实情况自查的通知
下一篇:
没有了
返回必一运动
关闭页面
var _hmt = _hmt || []; (function() { var hm = document.createElement("script"); hm.src = "https://hm.baidu.com/hm.js?25a8b6ddd6dc7b9a90aeb1f51e218aa6"; var s = document.getElementsByTagName("script")[0]; s.parentNode.insertBefore(hm, s); })();
星空·体育综合APP下载官网版下载-星空·体育综合
东升国际(中国游)官方网站 - 主页欢迎您
BB贝博艾弗森官方网站(官方)APP下载安装IOS/安卓
55世纪-55世纪最新版-55世纪手机版
超凡国际官网-追求健康,你我一起成长 - pgcf